This website requires JavaScript.
Explore
Help
Sign In
rubydragon
/
gtnh
Watch
1
Star
0
Fork
0
You've already forked gtnh
Code
Issues
Pull Requests
Actions
Packages
Projects
Releases
Wiki
Activity
Files
82f08f594b9ee573bca53cabcd3bdd30f6e79605
gtnh
/
processing_lines
/
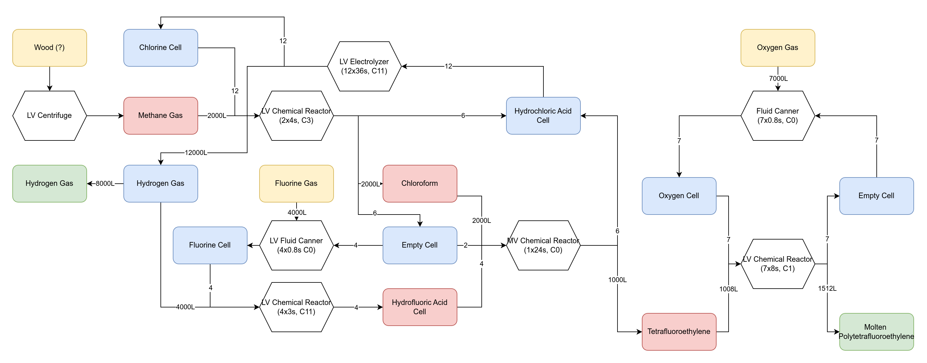
ptfe
/
ptfe_lcm.png
Ruby
bd1ef5e832
Add PTFE line
2025-05-22 19:53:23 +02:00
265 KiB
3004x1176px
Raw
History